Unearth Hardware
Realizzazione prototipale del trasmettitore
Introduzione
Allo sviluppo del modello matematico è seguita una fase di realizzazione prototipale. Il sistema che si vuole ottenere deve essere capace di trasmettere, ricevere e rielaborare tutti i segnali per l'individuazione della mina. L'idea di base che ha portato allo sviluppo di un primo prototipo è la modifica di un modulatore radio utilizzato nelle telecomunicazioni, di cui viene riportato uno schema indicativo:
Viene ora illustrato il processo di progettazione e di realizzazione del primo prototipo trasmissivo. Nonostante una complessa modellizzazione del sistema si è deciso di sfruttare uno strumento trasmittente già presente sul mercato, che permetta di ottenere delle prestazioni similari a quelle desiderate, senza dover impiegare sofisticati strumenti di misura, tempi lunghi di realizzazione o costi troppo elevati. In particolare si è deciso di ricercare un circuito integrato trasmittente, modulato ASK, che comprenda al suo interno buona parte della circuiteria necessaria ad inviare un’onda con portante attorno ad 1GHz.
Circuito integrato
Il circuito integrato che è stato selezionato è il TH72032
di Melexis.
Tale IC è stato selezionato per l’ottimo grado di integrazione, compattezza
e facilità d’uso, fondamentali in un sistema prototipale, che non ha la pretesa
di ricercare una prestazione quantitativa, ma maggiormente qualitativa.
Tale scelta progettuale è andata a discapito di una maggiore flessibilità
sui metodi di utilizzo, sulle frequenze in gioco e sulla potenza trasmissiva: tutte caratteristiche
apprezzabili nel caso in cui si disponga di strumenti atti a misurarle con elevata
precisione (non disponibili in questa fase di sviluppo).
Elementi principali del sistema trasmissivo sono:
- Modulazione ASK con portante fino a 930 MHz;
- Modulante fino a 40 KHz;
- Ampia gamma di alimentazioni, da 2V fino a 5.5 V;
- Possibilità di mettere in stand-by il dispositivo per ridurre il consumo energetico (ottimo per applicazioni con drone);
- Costo e volume contenuti;
- Presenza in un unico chip di tutti gli apparati necessari alla trasmissione (PLL, oscillatore locale, power amplifier ... );
Il circuito integrato possiede 8 pin in formato SMD (SOIC8) tra cui: due di alimentazione (VDD e VEE), uno di ingresso per la modulante (ASKDTA), uno di selezione della potenza trasmissiva (PSEL), uno per l’uscita single ended verso l’antenna (OUT), uno per lo stand-by (ENTX) ed uno per il cristallo utilizzato dall'oscillatore Colpitts interno (ROI).
Lo stand-by segue l’andamento del segnale ENTX come illustrato nella seguente tabella:
Il seguente diagramma temporale espone molto chiaramente il funzionamento del dispositivo:
Internamente è presente un oscillatore locale che grazie ad una PLL (Phased-Locked-Loop) fornisce la portante all’amplificatore RF, il quale viene acceso e spento dal segnale ASKDTA e la cui potenza emessa viene controllata dal pin PSEL.
Come si può vedere il dispositivo non necessita di un elevato numero di componenti: sono infatti necessari principalmente un cristallo (con relativo condensatore) ed un circuito di matching verso l’antenna.
Per far erogare al trasmettitore la massima potenza, si è deciso di utilizzare
un'alimentazione a 5V.
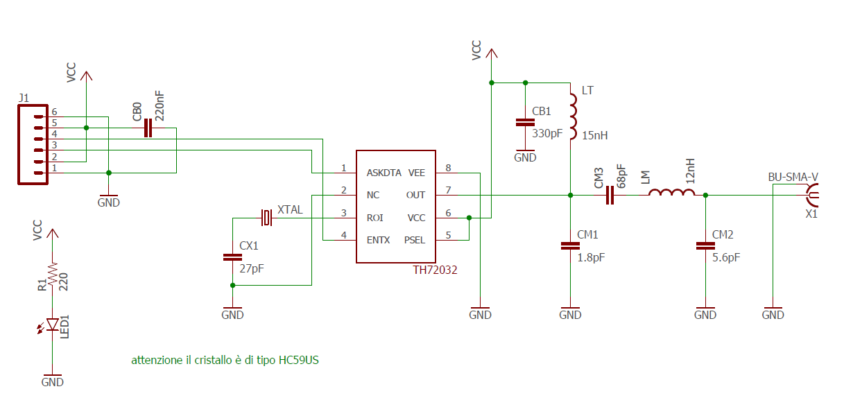
Progettazione del circuito
Seguendo le specifiche del datasheet, è stato realizzato
il circuito elettrico utilizzando il CAD Eagle:
| Componente | Valore | Tolleranza |
|---|---|---|
| TH72032T | - | - |
| J1 - Connettore 6 poli | - | - |
| LM | 12nH | 5% |
| LT | 15nH | 5% |
| CM1 | 1.8pF | 0.1 pF |
| CM2 | 5.6pF | 0.1pF |
| CM3 | 68pF | 5% |
| CX1 | 27pF | 5% |
| CB0 | 220 nF | 20% |
| CB1 | 330pF | 20% |
| LED1 | Rosso | - |
| R1 | 220 Ohm | 5% |
| Connettore SMA | 50 Ohm | - |
| XTAL | 28.63 MHz | 30 ppm |
È stato inserito un led di segnalazione per l’alimentazione e per la scarica
di capacità una volta disconnessa l’alimentazione, una morsettiera a vite
per facilitare i test del circuito ed una rete di matching collegata ad un connettore SMA
a vite per antenne a 50 Ohm. Il condensatore CB0 e CB1 servono per stabilizzare la
tensione di alimentazione.
La rete di matching è stata progettata per avere un'impedenza di ingresso di 50 Ohm
quando in uscita è presente un carico di 50 Ohm.
$$ Zin(\omega) ={ 1 \over { ( {R_{out}\over 1 + i \omega C_{M2}R_{out} } + i \omega L_M + {1 \over i \omega C_{M3}} )^{-1} + {1 \over i\omega L_T} + { i \omega C_{m1} } }}$$
Come si vede dalla simulazione sottostante, la rete è accordata ad una impedenza
caratteristica di 50 Ohm in ingresso quando la frequenza è attorno ai 930 MHz.
Realizzazione del PCB
Particolare attenzione è stata riservata per la disposizione dei componenti, in modo da ridurre al minimo eventuali riflessioni causate a disadattamenti di impedenza. In particolare, è stato necessario, realizzando un piano di massa sul layer bottom della scheda, calcolare l’impedenza caratteristica del collegamento N$3:
Inserendo i parametri selezionati per lo spessore di traccia, FR4 e del PCB, si ottiene una microstriscia di 1,07 mm di larghezza; aumentando lo spessore del FR4, aumenterà anche la larghezza della traccia fino a che non sarà possibile collegarla efficacemente al connettore SMA. La larghezza precedentemente calcolata rappresenta dunque il valore ottimo per quanto riguarda l’adattamento di impedenza e la rigidità strutturale della scheda.
Infine, per la saldatura dei componenti è stata utilizzata della pasta saldante con
un saldatore a punta fine.
Qui è possibile scaricare il file zip contente il progetto Eagle e tutti i file necessari a realizzare la scheda.